2023版中国美容整形行业发展前景预测报告(智研咨询重磅发布)
由智研咨询专家团队精心编制的《2023-2029年中国美容整形行业竞争现状及投资策略研究报告》(以下简称《报告》)重磅发布,本报告由智研咨询行业研究团队联合撰写,经专业的报告编撰团队反复修改打磨,最终得以呈现。

本报告通过对大量美容整形行业信息和数据的系统性分析,深入而客观地剖析了我国美容整形行业的发展现状及趋势,并结合美容整形行业创新发展现状及多年的实践经验,对中国美容整形行业的驱动因素、潜力市场、制约因素、发展策略做出审慎分析与预测,希望为需求客户准确了解中国美容整形产业最新发展动态,把握市场机会,明确创新方向提供重要参考。

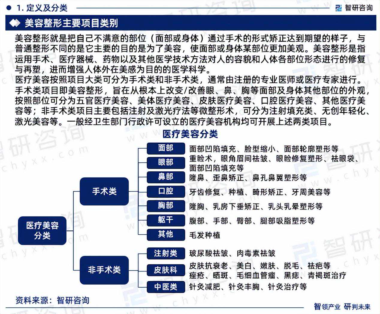
美容整形就是把自己不满意的部位(面部或身体)通过手术的形式矫正达到期望的样子,与普通整形不同的是它主要的目的是为了美容,使面部或身体某部位更加美观。美容整形是指运用手术、医疗器械、药物以及其他医学技术方法对人的容貌和人体各部位形态进行的修复与再塑,进而增强人体外在美感为目的的医学科学。
医疗美容按照项目大类可分为手术类和非手术类,通常由注册的专业医师或医疗专家进行。手术类项目即美容整形,旨在从根本上改变/改善眼、鼻、胸等面部及身体其他部位的外观,按照部位可分为五官医疗美容、美体医疗美容、皮肤医疗美容、口腔医疗美容、其他医疗美容等;非手术类项目主要包括注射及激光疗法等微整形术,可分为注射填充类、无创年轻化、激光美容等。一般经卫生部门行政许可设立的医疗美容机构均可开展上述两类项目。

近年来,我国居民可支配收入逐年提升,居民消费不断升级,时尚消费已成为中国经济稳中向好的重要动力。同时医美药械科技创新能力与技术逐步增强,行业监管政策逐层完善,消费者对美丽经济的消费意愿增强,悦己式的自我需求崛起,以医疗美容为核心的“颜值经济”获得了跨越式的发展。
中国医疗美容服务市场规模2015年的637亿元增长至2022年的1531亿元。2022年中国美容整形市场占整个医疗美容服务市场的42.78%,达到655亿元。

从竞争格局来看,中国美容整形市场集中度较低,中小型民营机构处于主导地位,行业集中度较低。此外,伴随成本的提升,医美机构经营者也多选择开设中小型机构,以应对快速变化的消费者。因此,近几年医美市场分散度或将进一步提升。然而,中国美容整形行业具有十分明显的地域特征,一线城市及长三角、珠三角和西南(成都、重庆)等地区医美需求较为旺盛,中西部二三线城市需求相对疲弱,供给资源分布不均。此外,随着国内疫情逐步平息,医美机构和用户端的需求恢复,在种种不规范营销手段被限制的当下,线上医美平台弥足珍贵,融资热度持续上升。

我国庞大的服务群体奠定了美容市场广阔的发展空间。民营美容机构的崛起,丰富了美容医疗市场,为广大的求美者提供了更多的选择机会。未来我国美容市场的前景依旧令人看好。一方面政府的严管、市场竞争的自然规律会加速行业洗牌,这样的调整会推动行业走向成熟和稳定。另一方面,随着社会竞争的加剧、价值观念的转变和生活节奏的加快逐步被更多人接受并普及,表现出低龄化、男性参与、综合化等特征。
我国美容整形市场不断成熟,各种医疗美容医院如雨后春笋般涌现,为中国美容整形行业的发展带来了大量的全新整形理念和整形技术。同时,国内整形美容机构进一步向地级市和县级市拓展,市场覆盖范围不断扩大。

《2023-2029年中国美容整形行业竞争现状及投资策略研究报告》内容丰富、数据翔实、亮点纷呈。是智研咨询重要研究成果,是智研咨询引领行业变革、寄情行业、践行使命的有力体现,更是美容整形领域从业者把脉行业不可或缺的重要工具。智研咨询已经形成一套完整、立体的智库体系,多年来服务政府、企业、金融机构等,提供科技、咨询、教育、生态、资本等服务。
数据说明:
1、本报告核心数据更新至2022年12月,以中国大陆地区数据为主,少量涉及全球及相关地区数据;预测区间涵盖2023-2029年,数据内容涉及中国医疗美容机构数量、美容整形行业市场规模、细分规模等。
3、报告核心数据基于公司严格的数据采集、筛选、加工、分析体系以及自主测算模型,确保统计数据的准确可靠。
4、本报告所采用的数据均来自合规渠道,分析逻辑基于智研团队的专业理解,清晰准确地反映了分析师的研究观点。
报告目录框架:
第一部分美容整形行业发展综述
第一章2018-2022年中国美容整形行业现状
第一节中国美容整形行业定义
第二节2018-2022年美容整形行业特点
第三节中国美容整形市场规模
第四节中国美容整形行业产能
第五节中国美容整形业集中度
第六节中国美容整形市场供需
第二章市场环境及影响分析
第一节2018-2022年美容整形行业投资经济环境
一、宏观经济形势分析
二、宏观经济环境对行业的影响分析
第二节2018-2022年美容整形行业投资政策环境
一、政策及标准规范行业
1、卫生部规定医疗美容机构不得开展断骨增高术
2、中国美容整形协会正式成立
3、卫生部加强医疗美容服务监管
4、卫生部修订医疗美容机构基本标准
二、行业主要法律法规
三、美容整形医院行业国家发展规划
四、政策环境对行业的影响
第三节2018-2022年美容整形行业投资技术环境
一、美容整形医院技术分析
1、技术水平总体发展情况
2、我国美容整形医院行业新技术研究
3、激光美容技术分析
二、美容整形医院技术发展水平
1、我国美容整形医院行业技术水平所处阶段
2、与国外美容整形医院行业的技术差距
三、2018-2022年美容整形医院技术发展分析
四、行业主要技术发展趋势
五、技术环境对行业的影响
第二部分整形美容行业市场分析
第三章2018-2022年国际整形美容市场分析
第一节国际美容整形市场
一、2018-2022年国际美容整形市场规模
二、国际美容整形市场供需
三、国际美容整形市场主要国家
第二节2018-2022年国际整形美容市场概况
一、信息全球化加速世界整形美容市场发展
二、全球整形美容市场发展回顾
三、全球整形美容市场发展现状
四、世界整形美容市场发展特点
第三节韩国
第四节美国
第五节英国
第五节德国
第六节其他国家
一、巴西整形美容市场现状概述
二、泰国整形美容行业逐渐兴盛
三、意大利国民整形需求逐年上升
四、以色列整形美容需求量大幅攀升
五、加拿大民众高度认可整形美容
六、瑞典整形行业奋起发展势头迅猛
七、澳大利亚除皱整形呈现剧增趋势
八、简析日本女性整容的缘由
第四章2018-2022年整形美容市场消费分析
第一节2018-2022年中国整形美容消费者特点综述
一、消费者的区域构成特点
二、消费者的年龄、性别构成特点
三、消费者的职业构成特点
四、消费者对时间、地点的选择
六、消费者的需求特点
七、消费者整形原因分析
八、消费者的消费行为特点
第二节2018-2022年中国整形美容消费心理分析
一、整形美容与社会心理因素分析
二、整形美容消费者动机透析
三、常见的不良整形美容心态简述
四、培养健康的整形美容心理
五、中老年求美者的心理特征分析
第五章中国美容整形发展问题与对策
第一节美容整形市场竞争与定位营销分析
一、国内整容市场需要理性竞争
二、中国整形美容行业竞争状况
三、整形美容业的市场定位策略探讨
四、整形美容市场的客户细分与推广手段探析
五、整形美容企业营销手段与策略分析
六、2018-2022年美容整形企业竞争策略
七、我国美容行业的终端运作模式
第二节整形美容市场存在的问题及建议
一、整形美容市场推广面临的障碍
二、整形美容市场的广告乱象透析
三、医疗美容市场存在的若干问题
四、中国应加快整顿医学美容市场
五、浅析医学美容市场的规范化管理
第六章2018-2022年中国美容整形产品分析
第一节2018-2022年美容整形行业原材料供应分析
一、解读整形美容手术材料
二、注射用整形美容外科材料综述
三、整形美容外科伤口闭合材料分析
四、鼻子整形的主要材料简介
五、常用隆乳材料种类及其特点
六、生物材料在整形美容中的应用
七、浅析干细胞技术将替代人工整形材料
第二节2018-2022年美容整形细分产品市场分析
一、丰胸
二、减肥
三、光子美容
四、面部整形
五、其它
第七章2018-2022年美容整形所属行业经济运行
第一节2018-2022年美容整形所属行业偿债能力分析
第二节2018-2022年美容整形所属行业盈利能力分析
第三节2018-2022年美容整形所属行业发展能力分析
第四节2018-2022年美容整形所属行业资产及变化趋势
第五节2018-2022年美容整形所属行业负债及变化趋势
第六节2018-2022年美容整形所属行业销售及变化趋势
一、2018-2022年美容整形所属行业销售收入及变化趋势
二、2018-2022年美容整形所属行业销售成本及变化趋势
第七节2018-2022年美容整形所属行业费用及变化趋势
第八节2018-2022年美容整形所属行业企业数量及变化趋势
第三部分整形美容行业竞争格局分析
第八章各城市整形美容市场发展概况
第一节北京
第二节上海
第三节成都
第四节广州
第五节深圳
第六节南京
第七节厦门
第八节其它地区整形美容市场
第九章美容整形优势企业分析
第一节北京美莱美容整形医院
一、企业概况
二、企业服务特色
三、企业发展战略
第二节上海富华医疗整容医院
一、企业概况
二、企业经营状况
三、企业服务特色
四、企业发展战略
第三节亚韩医疗美容医院集团
一、企业概况
二、企业服务特色
三、企业发展战略
第四节福州台江医院整形美容中心
一、企业概况
二、企业服务特色
三、企业发展战略
第五节广州曙光医学美容医院
一、企业概况
二、企业服务特色
三、企业发展战略
第六节南京医科大学整形美容中心
一、企业概况
二、企业服务特色
三、企业发展战略
第七节深圳鹏程医院
一、企业概况
二、企业经营状况
三、企业发展战略
第十章2018-2022年美容整形行业关联产业分析
第一节中国医疗美容机构的发展概况
一、中国医疗美容机构的分类及设立
二、中国医疗美容机构的所有制形式
三、中国医疗美容机构存在的问题
第二节中国民营医疗美容机构的发展
一、民营医疗美容机构的构成形式
二、民营医疗美容机构发展的现状
三、民营医疗美容机构发展存在的问题
四、民营医疗美容机构发展面临挑战
第三节整形外科发展概述
一、整形外科的相关概述
二、整形外科的精髓及学科发展方向
三、中国整形外科发展的历程
四、民营美容整形外科诊所的发展对策
五、医学整形外科的发展趋势及走向
第四节整形美容医疗器械市场的发展
二、全球整形美容医疗器械市场发展现状
三、我国医疗美容用器械市场存在的问题
四、全球整形美容医疗器械市场前景展望
第四部分美容整形行业投资价值分析
第十一章2018-2022年美容整形行业投资及进入壁垒
第一节美容整形医院行业进入壁垒
第二节美容整形医院行业投资机会
第十二章2023-2029年美容整形行业发展预测
第一节2023-2029年国际美容整形市场预测
第二节2023-2029年国内美容整形市场预测
一、2023-2029年国内美容整形行业产值预测
二、2023-2029年国内美容整形市场需求前景
三、2023-2029年国内美容整形行业盈利预测
第三节美容行业发展展望
一、全球美容业发展方向预测
二、中国美容行业前景分析预测
三、我国美容行业的发展趋势
四、我国美容行业的发展方向
第四节医学美容发展前景分析
一、世纪医学美容发展前景分析
二、世纪生物医学美容业大有可为
三、中国医学美容市场前景非常广阔
第五节中国整形美容行业的前景与趋势
一、中国整形美容市场前景广阔
二、我国整形美容行业的发展趋势
三、我国美容整形市场发展十大方向
图表目录:部分
图表1:医疗美容行业分类情况
图表2:2015-2022年中国美容整形规模及占比医美行业比重情况
图表3:2015-2022年中国美容整形市场规模情况
图表4:2015-2022年美容整形市场细分规模情况
图表5:2005-2022年中国医疗美容机构数量统计
图表6:2015-2022年中国美容整形行业市场供需情况
图表7:2015-2022年全球(不含中国)美容整形市场规模
图表8:2015-2022年中国丰胸硅胶假体手术量统计
图表9:2011-2022年我国减肥医疗手术市场规模走势
图表10:2015-2022年我国面部整形市场规模走势
更多图表见正文……
智研咨询作为中国产业咨询领域领导品牌,以“用信息驱动产业发展,为企业投资决策赋能”为品牌理念。公司融合定量分析与定性分析方法,用自主研发算法,结合行业交叉大数据,通过多元化分析,挖掘定量数据背后根因,剖析定性内容背后逻辑,客观真实地阐述行业现状,审慎地预测行业未来发展趋势,为客户提供专业的行业分析、市场研究、数据洞察、战略咨询及相关解决方案,助力客户提升认知水平、盈利能力和综合竞争力。主要服务包含精品行研报告、专项定制、月度专题、可研报告、商业计划书、产业规划等。提供周报/月报/季报/年报等定期报告和定制数据,内容涵盖政策监测、企业动态、行业数据、产品价格变化、投融资概览、市场机遇及风险分析等。







