2022年中国医疗美容行业市场前景及投资研究报告
:在我国,医疗美容已有近30年的行业历史。从医美行业的发展历史看,早期的医疗美容主要用于战后的外科修复,后逐渐发展为人们对于外在美的追求。随着这种发展,医疗美容行业也从最初仅具有医疗属性,演变为“医疗”+“消费”双重属性特征。
一、医美行业分类
医疗美容根据是否需要手术,分为手术类和非手术类医疗美容,均是由经注册的专业医师及医疗专家进行。手术类医疗美容服务指的是通过手术对胸、鼻、眼皮及其他身体部位进行侵入性的改变,旨在从根本上改变外观。非手术类医疗美容服务又称为微整形,主要包括注射疗法和激光疗法。
注射疗法指通过注射肉毒杆菌、透明质酸钠、胶原蛋白、聚左旋乳酸等材料达到消除面部皱纹、凹陷的目的。激光疗法使用激光收紧深层皮肤,去除色素,重塑肌肤表层。手术类和非手术类医疗美容的区别如下表所示:

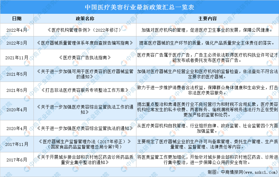
二、行业利好政策
近年来,国务院、国家卫生部、商务部、国家食品药品监督管理总局等部门出台了多项政策监管细则,规范医美行业。《医疗机构管理条例》《医疗器械质量管理体系年度自查报告编写指南》《医疗美容广告执法指南》《关于进一步加强可用于医疗美容的医疗器械监管的通知》等多项政策,明确医疗机构、医美医师及医美项目实施准入要求管理,引导消费者识别合法正规机构,防范不合规医美机构野蛮生长,促进医美行业健康有序发展。具体政策如下:

三、行业发展现状
1.市场规模
随着中国的经济增长与消费升级,中国的医美行业发展迅速,市场规模已跃居全球第二,行业发展空间大,市场竞争激烈。2020年的疫情导致医美行业增速放缓的同时也带来了很多新的机遇。中国医疗美容市场的市场规模自2017年的993亿元增至2021年的1892亿元,年复合增长率为17.5%,且其预计于2022年将达到2268亿元,中国医疗美容市场的增长率远高于全球市场。

2.项目占比
从细分项目看,新氧数据颜究院数据显示,2021年中国手术类项目前五分别为吸脂(占比17.07%)、鼻综合(8.64%)、眼综合(8.10%)、面部提升(8%)、隆胸(6.11%),非手术类项目前五分别为紧致抗衰(25.07%)、除皱瘦脸(20.22%)、玻尿酸(16.43%)、美白嫩肤(10.11%)、祛斑去色素(5.82%)。


3.城市渗透率
从城市来看,中国的大部分医疗美容消费者来自一线城市。同时,尽管医疗美容在中国更发达地区的渗透率较高,但由于人口基数较大的因素,低线城市的医疗美容消费人口正在迅速追赶,表明市场潜力巨大。

4.用户规模
中国医疗美容市场的消费群体正在不断扩大。于2021年,医疗美容市场中大约88%的消费者是女性,且男性消费者的数量在过去几年中持续稳步增长,自2017年至2021年的年复合增长率为20.9%。新氧数据颜究院数据显示,2021年我国医美用户规模达1813万人,预计2022年将突破2000万人大关。

5.治疗次数
按已进行的治疗次数计,近年来医疗美容非手术类治疗的市场比整个医疗美容市场的增长速度更快。于2021年,已进行2820万例医疗美容非手术类治疗,自2017年至2021年的年复合增长率为25.0%,而同期进行750万例手术类治疗,年复合增长率为12.0%。自2021年至2026年,非手术类治疗预计将以17.8%的年复合增长率持续增长,而手术类治疗的预计年复合增长率为12.9%。预计2022年我国非手术类医美治疗次数将达3420万例,手术类医美治疗次数将达870万例。

四、重点企业分析
1.爱美客
爱美客是国内生物医用软组织修复材料领域的创新型领先企业。立足于生物医用软组织修复材料的研发和转化,已成功实现基于透明质酸钠的系列皮肤填充剂、基于聚乳酸的皮肤填充剂以及聚对二氧环己酮面部埋植线的产业化,同时正在开展重组蛋白和多肽等生物医药的开发。目前,已建立了多种生物医用材料的产品技术转化平台,产品临床应用涵盖医疗美容、代谢疾病治疗等领域。2022年1-6月,爱美客实现营业收入8.85亿元,净利润5.91亿元。

受益于近年来消费者对抗衰老、皮肤年轻化的需求不断增长,以嗨体为核心的溶液类注射产品增长幅度更大。2021年爱美客溶液类注射产品实现营业收入10.46亿元,较上年同期增长133.84%;凝胶类注射产品实现营业收入3.85亿元,较上年同期增长52.80%。

2.华熙生物
华熙生物是全球知名的生物科技公司和生物活性材料公司,是集研发、生产和销售于一体的透明质酸全产业链平台企业,微生物发酵生产透明质酸技术处于全球领先。凭借微生物发酵和交联两大技术平台,以及中试转化平台、配方工艺研发平台、合成生物学研发平台、应用机理研发平台在内的六大研发平台,建立了生物活性材料从原料到医疗终端产品、功能性护肤品、功能性食品的全产业链业务体系,服务于全球的医药、化妆品、食品等领域的制造企业、医疗机构及终端用户。2022年1-6月,华熙生物实现营业收入29.35亿元,净利润4.67亿元。

2021年,华熙生物功能性护肤品实现收入33.20亿元,同比增长146.57%,占公司主营业务收入的67.1%。原料业务实现收入9.05亿元,同比增长28.62%,占公司主营业务收入的18.3%。医疗终端业务实现收入7.00亿元,同比增长21.54%,占公司主营业务收入的14.1%。

3.昊海生科
昊海生科是一家从事医疗器械和药品研发、生产和销售业务的科技创新型企业,致力于通过技术创新及转化、国内外资源整合及规模化生产,为市场提供创新医疗产品,逐步实现相关医药产品的进口替代,成为生物医用材料领域的领军企业。2022年1-6月,昊海生科实现营业收入9.68亿元,净利润0.74亿元。

2021年,吴海生科眼科产品实现营业收入6.74亿元,增幅为19.24%。医疗美容与创面护理产品共实现营业收入4.63亿元,增幅高达91.49%。骨科产品共实现营业收入为402亿元,增长21.23%。防粘连及止血产品共实现营业收入1.93亿元,增长11.94%。
4.朗姿股份
朗姿股份依托在国内中高端女装领域10多年来所积累的客户、品牌、设计、渠道、供应链、运营管理经验、营销推广能力等方面的行业领先优势,孵化和运营时尚品牌,从衣美到颜美,已建立多层次、多阶段需求的时尚业务方阵,目前已形成以时尚女装、医疗美容、绿色婴童三大业务为主的多产业互联、协同发展的泛时尚业务生态圈。2022年1-6月,朗姿股份实现营业收入18.09亿元,净利润0.14亿元。
2021年朗姿股份女装业务板块实现营业收入16.91亿元,较上年同期增长27.86%。医疗美容业务板块实现营业收入11.20亿元,较上年同期增长37.84%。婴童业务板块实现营业收入8.16亿元,较上年同期增长20.05%。
5.奥园美谷
奥园美谷秉承“成就美丽人生”的品牌理念,围绕战略定位,优化资产结构,聚焦于医疗美容为主业的业务布局,2021年通过收购杭州连天美医疗美容医院、杭州维多利亚医疗美容医院快速进入医美产业链,目前公司旗下连天美医院,对于医美技术趋势、市场信息掌握灵敏,管理模式较为成熟,通过资源整合、规范内控和精细管理,将为医美服务市场拓展模式扩展提供有力支持。2022年1-6月,奥园美谷实现营业收入7.49亿元。
2021年奥园美谷粘胶系列营业收入5.16亿元,占比达33.6%;房地产销售营业收入4.50亿元,占比达29.2%;医疗美容服务营业收入4.30亿元,占比达28%。
五、行业发展前景
1.对医疗美容服务的需求日益增加
随着城市生活方式的改变,皱纹、色斑及肥胖等健康及美容问题更加频繁出现,致使对注射BOTOX®、激光祛斑及抽脂等医疗美容服务的需求不断增加。人口老龄化趋势及男性对医疗美容服务接受度的提高,对医疗美容服务带来更多需求。同时,随着社会及时尚文化的快速发展,人们对外表日益重视,这有助于社交、求职及恋爱。日益扩大的消费群体及不断发展的审美意识于不久将来将释放出对医疗美容服务的大量需求。
2.日益提升的医疗美容服务的社会接受度
3.医疗美容技术的发展及成熟
随着技术发展,新型医疗美容技术及产品可为顾客提供更可行的疗法并减少副作用。此外,日益增多的医疗美容产品及仪器在中国注册。例如,自体脂肪移植术及内窥镜隆胸术的应用能够提升整形手术的质量,同时确保诊疗安全。热玛吉及Fortona4D的推出可以通过射频改善皮肤纹理和提升弹性,达到更好的紧致效果,在近几年非常受欢迎。
更多资料请参考中商产业研究院发布的《中国医美产业市场前景及投资机会研究报告》,同时中商产业研究院还提供产业大数据、产业情报、产业研究报告、产业规划、园区规划、十四五规划、产业招商引资等服务。







